Infineon’s Solutions for 3D PrintersToday, consumers can create a growing list of objects with nothing more than a digital file and a 3D printer. Even so 3D printers continue to face a number of limitations notably in size and speed. As a leader in power management, Infineon offers benchmark product solutions for you, ensuring highest efficiency ratings and higher power density.
CoolMOS™ P6Ease-of-use and superior efficiency for your SMPS solutions (PFC + LLC)
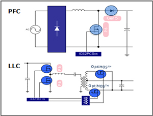
CoolMOS™ is Infineon`s SuperJunction MOSFET technology bridging superior efficiency and ease-of-use in your power supply design. What are the benefits? CoolMOS™ P6 offers good commutation ruggedness in LLC topologies, excellent controllability of dV/dt through gate resistor making it easy to use and having an excellent controllability of EMI. Highlight of CoolMOS™ P6 products:
CoolMOS™ P6 is offering superior efficiency while not compromising on enabling ease-of-use. NovalithIC™Smart Half-Bridge motor drivers for motors up to 250 W
A NovalithIC™ includes Driver + P-Channel + N-Channel MOSFET in one package and is directly connected to µC to ensure ease-of-use and high integration. What else does a NovalithIC™ employ? Integrated protection and diagnostic features to complete system in a package solution, such as over temperature shutdown or current limitation. Latest NovalithIC™ products:
If you look to save PCB space and to simplify your design, then NovalithIC™ is your choice; alternatively µIPM™. µIPM™ IRSM005-800MHCost-effective low power motor solutions
A µIPM™ is a cost-effective, intelligent power module solution for motor solutions up to 300 W power; IRSM005-800MH is a 40 V device with a 80 A current capability. What does the IRSM005-800MH employ? It is available in a small PQFN package as a fully integrated Half-bridge (2x MOSFETs + Half-bridge Driver IC), which is a perfect combination of International Rectifier´s low RDS(on) MOSFET technology and the industry benchmark ruggedness rugged Driver´s. What are the benefits? IRSM005-800MH is a heat-sink-free solution which enables up smaller designs and cost savings compared other solutions with built-in features. Highlight µIPM™ products:
If you look to save PCB space, cost and simplify your design, µIPM™ IRSM005-800MH is your choice. SuplRBuck™Fully integrated point-of-load converter reducing PCB space by ~20%
SupIRBuck™ is a fully integrated Point-of-Load converter integrating Controller + Driver + MOSFETs targeting large equipments with FPGAs (Xilinx, Altera) or large microcontrollers (Intel). What are the benefits? SupIRBuck™ help to achieve excellent efficiency ratings in end-to-end power chains and to reduce design complexity while also reducing ~20% of PCB space. Highlight SuplRBuck™ products:
SupIRBuck™ is offering highest end-to-end power chain efficiency while also reducing PCB space by ~20%. Industrial XMC™ MicrocontrollerMarket proven microcontrollers for real-time critical applications
The XMC™ Microcontroller are based on ARM® Cortex®-M cores dedicated for real-time critical applications such as motor control, power conversion or communication. XMC4500 Features
XMC4500 controllers feature a rich configurable peripheral set that tailors the device to your dedicated requirements. With our development environment, called DAVE™, you can fully capitalize on highest flexibility. System Overview
|
Infineon Technologies Part SearchDocumentsLearn More |
|||||||||||||||||||||||||||||||||||||||||||||||||||||||||
![]() |
||||||||||||||||||||||||||||||||||||||||||||||||||||||||||


