Orders are typically delivered to Netherlands within 3 days depending on location.
Free delivery to Netherlands on orders of EUR 50 or more. A delivery charge of EUR 18 will be billed on all orders less than EUR 50.
UPS freight pre-paid: DDP (Duty and customs paid by DigiKey)
FedEx or DHL freight pre-paid: CPT (Duty, customs, and VAT due at time of delivery)
Credit account for qualified institutions and businesses
Payment in Advance by Wire Transfer
![]()
![]()
![]()
![]()


More Products From Fully Authorized Partners
Average Time to Ship 1-3 Days, extra ship charges may apply. Please see product page, cart, and checkout for actual ship speed.
Incoterms: CPT (Duty, customs, and applicable VAT/Tax due at time of delivery)
For more information visit Help & Support
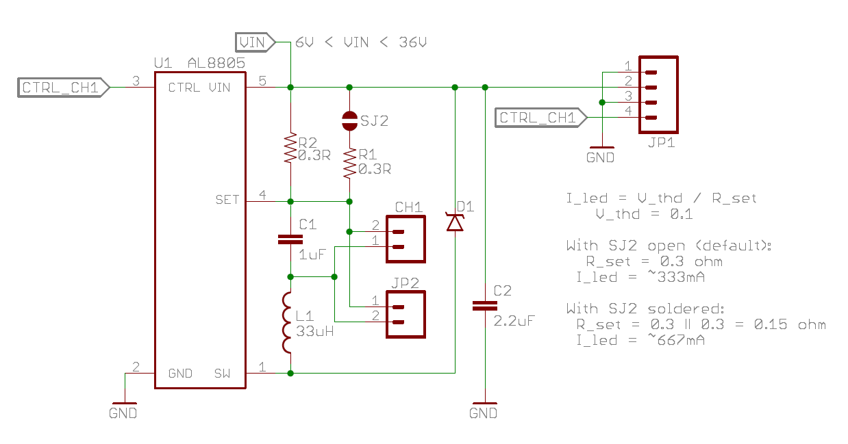
This is the FemtoBuck, a small-size single-output constant current LED driver. Each FemtoBuck has the capability to dim a single high-power channel of LEDs from 0-350mA at up to 36V while the dimming control can be either accessed via PWM or analog signal from 0-2.5V. This board is based off of the PicoBuck LED Driver, developed in collaboration with Ethan Zonca, except instead of blending three different LEDs on three different channels the FemtoBuck controls just one.
For the FemtoBuck, we've increased the voltage ratings on the parts to allow the input voltage to cover the full 36V range of the AL8805 driver. Since the FemtoBuck is a constant current driver, the current drawn from the supply will drop as supply voltage rises.
In general, efficiency of the FemtoBuck is around 95%, depending on the input voltage. On board each FemtoBuck you will find two inputs for both power input and dimming control pins and an area to install a 3.5mm screw terminal. Finally at either side of the board you will find small indents or "ears" which will allow you to use a zip tie to secure the wires to the board after soldering them down. This version of the FemtoBuck is equipped with a small solder jumper that can be closed with a solder bridge to double the output current from 330mA to 660mA.
| Manufacturer | SparkFun Electronics |
|---|---|
| Category | Lighting |
| Sub-Category | LED Drivers - DC In |
| Eval Board Part Number | 1568-13716-ND |
| Eval Board Supplier | SparkFun Electronics |
| Eval Board |
Normally In Stock
|
| Voltage In |
6 ~ 36 V
|
| Topology |
Step Down
|
| Current Out |
330 mA
667 mA |
| Voltage Out (Max) |
36 V
|
| Outputs and Type |
1 Non-Isolated
|
| Efficiency @ Conditions |
>94%, 10 ~ 20V in, 3 LEDs @ 660 mA
>90%, 9 ~ 27V in, 2 LEDs @ 660 mA >84%, 6 ~ 21V in, 1 LED @ 660 mA |
| Features |
Dimming Control
Open Circuit Protection PWM Interface |
| Switching Frequency |
1 MHz
|
| Component Count + Extras |
7 + 3
|
| Design Author |
SparkFun Electronics
|
| Application / Target Market |
LCD and OLED Bias Supplies
Lighting: LED Home Lighting Lighting: LED Solar Streetlight White Goods |
| Main I.C. Base Part |
AL8805
|
| Date Created By Author | 2015-09 |
| Date Added To Library | 2018-06 |
Co-Browse
By using the Co-Browse feature, you are agreeing to allow a support representative from DigiKey to view your browser remotely. When the Co-Browse window opens, give the session ID that is located in the toolbar to the representative.
DigiKey respects your right to privacy. For more information please see our Privacy Notice and Cookie Notice.
Yes, Continue to Co-BrowseGet fast and accurate answers from DigiKey's Technicians and Experienced Engineers on our TechForum.
Please visit the Help & Support area of our website to find information regarding ordering, shipping, delivery and more.
Registered users can track orders from their account dropdown, or click here. *Order Status may take 12 hours to update after initial order is placed.
Users can begin the returns process by starting with our Returns Page.
Quotes can be created by registered users in myLists.
Visit the Registration Page and enter the required information. You will receive an email confirmation when your registration is complete.
Orders are typically delivered to Netherlands within 3 days depending on location.
Free delivery to Netherlands on orders of EUR 50 or more. A delivery charge of EUR 18 will be billed on all orders less than EUR 50.
UPS freight pre-paid: DDP (Duty and customs paid by DigiKey)
FedEx or DHL freight pre-paid: CPT (Duty, customs, and VAT due at time of delivery)
Credit account for qualified institutions and businesses
Payment in Advance by Wire Transfer
![]()
![]()
![]()
![]()


More Products From Fully Authorized Partners
Average Time to Ship 1-3 Days, extra ship charges may apply. Please see product page, cart, and checkout for actual ship speed.
Incoterms: CPT (Duty, customs, and applicable VAT/Tax due at time of delivery)
For more information visit Help & Support
Thank you!
Keep an eye on your inbox for news and updates from DigiKey!
Please enter an email address