Orders are typically delivered to Netherlands within 3 days depending on location.
Free delivery to Netherlands on orders of EUR 50 or more. A delivery charge of EUR 18 will be billed on all orders less than EUR 50.
UPS freight pre-paid: DDP (Duty and customs paid by DigiKey)
FedEx or DHL freight pre-paid: CPT (Duty, customs, and VAT due at time of delivery)
Credit account for qualified institutions and businesses
Payment in Advance by Wire Transfer
![]()
![]()
![]()
![]()


More Products From Fully Authorized Partners
Average Time to Ship 1-3 Days, extra ship charges may apply. Please see product page, cart, and checkout for actual ship speed.
Incoterms: CPT (Duty, customs, and applicable VAT/Tax due at time of delivery)
For more information visit Help & Support
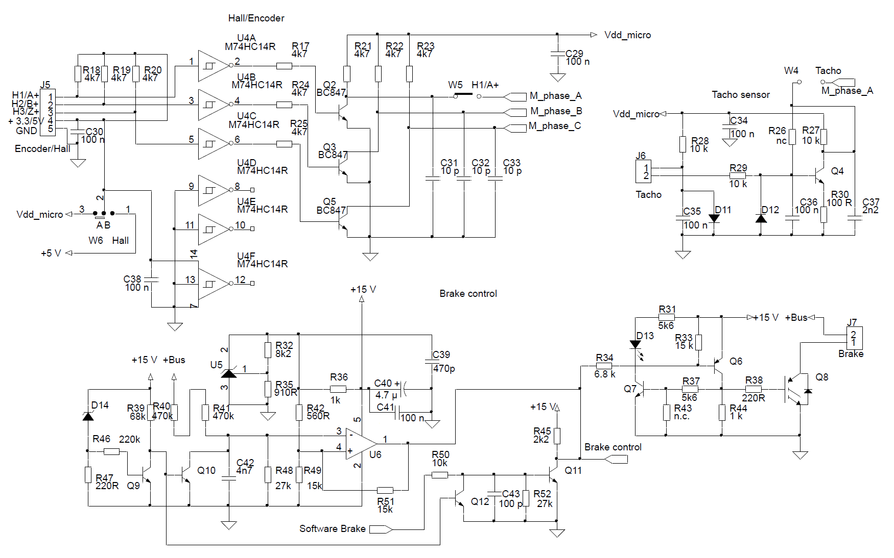
This design 2 kW 3-phase motor control demonstration board featuring the IGBT intelligent power module STGIPS20C60. The demonstration board is an AC-DC inverter that generates a 3-phase waveform for driving 3-phase motors such as induction motors or permanent magnet synchronous motors (PMSM) up to maximal 2000 W with or without sensors.
The main device presented in this user manual is a universal, fully evaluated and populated design consisting of a 3-phase inverter bridge based on the 600V IGBT power module in the SDIP 25L package mounted on a heatsink. The IGBT power module integrates all power IGBT switches with freewheeling diodes together with high voltage gate drivers. Thanks to this integrated module, the system has been specifically designed to achieve power inversion in a reliable and compact design. Such integration saves PCB space occupation and assembly costs, together with high reliability due to the design simplicity.
The board is designed to be compatible with single-phase mains, supplying from 90 VAC to 285 VAC or from 125 VDC up to 400 VDC for the DC voltage.
| Manufacturer | STMicroelectronics |
|---|---|
| Category | Motor Control |
| Eval Board Part Number | 497-15237-ND |
| Eval Board Supplier | STMicroelectronics |
| Eval Board |
Normally In Stock
|
| Voltage In |
90 ~ 285 VAC
125 ~ 400 VDC |
| Number of Motors and Type |
1, 3-Ph Induction Motor
1, 3-Ph Induction, Sensorless 1, 3-Ph PMSM Motor 1, 3-Ph PMSM, Sensorlesss |
| Power / Current Out |
2 kW
|
| Features |
Brake Function
Current Limit (Adj. or Fixed) Current Sensing Encoder Input Hall Input Over Voltage Protection Tachometer Input Thermal Protection |
| Component Count + Extras |
241 + 51
|
| Application / Target Market |
HVAC
Power Tools Pumps White Goods |
| Design Author |
STMicroelectronics
|
| Main I.C. Base Part |
STGIPS20C60
|
| Date Created By Author | 2017-08 |
| Date Added To Library | 2019-03 |
Co-Browse
By using the Co-Browse feature, you are agreeing to allow a support representative from DigiKey to view your browser remotely. When the Co-Browse window opens, give the session ID that is located in the toolbar to the representative.
DigiKey respects your right to privacy. For more information please see our Privacy Notice and Cookie Notice.
Yes, Continue to Co-BrowseGet fast and accurate answers from DigiKey's Technicians and Experienced Engineers on our TechForum.
Please visit the Help & Support area of our website to find information regarding ordering, shipping, delivery and more.
Registered users can track orders from their account dropdown, or click here. *Order Status may take 12 hours to update after initial order is placed.
Users can begin the returns process by starting with our Returns Page.
Quotes can be created by registered users in myLists.
Visit the Registration Page and enter the required information. You will receive an email confirmation when your registration is complete.
Orders are typically delivered to Netherlands within 3 days depending on location.
Free delivery to Netherlands on orders of EUR 50 or more. A delivery charge of EUR 18 will be billed on all orders less than EUR 50.
UPS freight pre-paid: DDP (Duty and customs paid by DigiKey)
FedEx or DHL freight pre-paid: CPT (Duty, customs, and VAT due at time of delivery)
Credit account for qualified institutions and businesses
Payment in Advance by Wire Transfer
![]()
![]()
![]()
![]()


More Products From Fully Authorized Partners
Average Time to Ship 1-3 Days, extra ship charges may apply. Please see product page, cart, and checkout for actual ship speed.
Incoterms: CPT (Duty, customs, and applicable VAT/Tax due at time of delivery)
For more information visit Help & Support
Thank you!
Keep an eye on your inbox for news and updates from DigiKey!
Please enter an email address