Active Capacitor Discharge Circuit Considerations for FPGAs
2016-02-01
Introduction
The latest FPGAs found in telecoms equipment, servers and data centers have multiple power rails that need to be correctly sequenced to safely power these systems up and down. Designers of the high reliability DC-DC regulators and FPGA power management need a simple method to safely discharge the large bulk capacitors to avoid damaging the system.
FPGA Power Sequencing
For the latest generation system-on-chip FPGAs, they can have on the order of ten separate power rails supplying the Vcore, memory bus supply, I/O controllers, Ethernet, etc. As shown in Figure 1, each rail is supplied by a DC-DC converter to regulate the required voltage supply of 3.3 V, 2.5 V, 1.8 V, 0.9 V, and more. To power up the system, a particular sequence is followed to ensure safe operation and avoid damaging the system. Likewise during system shutdown, the power sequence is in the reverse order, ensuring each power rail is disabled before the next is switched off. This order is controlled via a Power Sequencer chip that enables each DC-DC regulator as shown in Figure 1.

Figure 1: Typical FPGA system power rail supply to each service.
Problems arise when considering the charge stored in the decoupling capacitors on the various power rails. For instance, on the 0.9 V Vcore power rail the total decoupling capacitance can be on the order of 10 to 20 mF and the residual charge stored in the capacitor bank needs to be actively discharged during power down, before the next rail in the power down sequence is disabled. This avoids violating the power down sequence and protects the FPGA system. For this reason, an active discharge circuit is recommended on each DC-DC regulator output.
Active capacitor discharge switch
By knowing the capacitor bank size, an open-ended method can be implemented to discharge with respect to the RC time constant. The capacitor is assumed to be discharged once the voltage is less than 95% of the charged state which occurs at 3 x RC time constant.
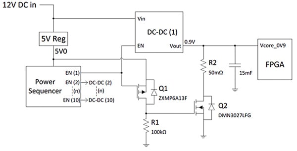
A simple method for doing this is via a switch with a known resistance to ground that can be turned on when discharge is required. Referring to Figure 1, the Power Sequencer enables the output of each DC-DC regulator. This same enable (EN) signal can then be used to feed a switch connected in parallel to the capacitor bank. By inverting the enable signal to drive the switch, it will discharge the capacitors as the DC-DC regulator’s output is disabled. For the switch, an N-channel Power MOSFET is preferred as it is simple to drive from a logic signal that is referenced to ground. The chosen circuit is detailed in Figure 2 with Q2 as the N-channel Power MOSFET and Q1 as the P-channel MOSFET that inverts the Power Sequencer’s EN logic signal.

Figure 2: Active discharge circuit.
Active capacitor discharge circuit operation
Refer to Figure 2 - the Power Sequencer’s EN output feeds both the enable pin on the DC-DC regulator and also the capacitor discharge circuit. When a logic ‘0’ is signaled for shutdown then the P-channel MOSFET (Q1) inverts the signal to then switch on the N-channel MOSFET (Q2) to discharge the capacitor bank.
The discharge circuit assumes the DC-DC regulator cannot continue producing an output once the shutdown signal is applied. If there is power available from the DC-DC regulator’s output after the shutdown command is activated, then a delay must be introduced before the discharge circuit is activated. This is to ensure the discharge MOSFET does not try to sink the full output current capability of the DC-DC regulator.
To enhance the N-channel Power MOSFET (Q2) from a logic ‘0’ signal then a P-channel MOSFET (Q1) inverts the signal to a 5 V to apply across the Q2 gate-source. The P-channel MOSFET (Q1) is chosen to not have a low gate threshold voltage (VGS(th)). This is because VGS(th) falls with respect to temperature and Q1 needs to be in the OFF state during logic ‘1’ state to avoid false turn-on of Q2. An optimum value suitable for 5 V operation in conjunction with the Power Sequencer needs to be selected.
With a logic ‘1’ output from the Power Sequencer, then the DC-DC regulator is enabled in the ON state, and Q2 must be in the OFF state. Taking the logic ‘1’ output with a minimum high-level output voltage of 4.19 V (Spec of Power Sequencer’s EN pin output), then the Q1 VGS(th) needs to be greater than 0.9 V at ambient operating temperature of 60°C. Further to this, the gate of Q2 needs pulling down to source potential via R1 resistor of 100 kΩ to avoid false turn-on.
The VGS(th) variation over temperature is found in the typical electrical curves of MOSFET datasheets. For example, the normalized VGS(th) versus temperature for the ZXMP6A13F from Diodes Incorporated is given in Figure 3. The ZXMP6A13F is the preferred device as the guaranteed minimum VGS(th) is 1 V at room temperature falling to about 0.9 V at 60°C.

Figure 3: Normalized RDS(on) and VGS(th) curves over temperature for the ZXMP6A13F.
When the Power Sequencer enable output goes to logic ‘0’, then the maximum low-level output of 0.270 V is present and Q1 needs to guarantee that the channel is enhanced with this 5 V – 0.270 V signal to ensure that Q2 turns-on and discharges the capacitor bank. Therefore Q1 needs to have an on-state at VGS = -4.5 V.
To discharge the capacitor bank, an N-channel Power MOSFET (Q2) is chosen to have an on-resistance (RDS(on)) suitable to discharge the largest capacitance bank within 10 ms to ensure full shutdown sequence of discharging the ten channels occurs in less than 100 ms. An auxiliary power supply must be provided to drive the shutdown circuit (Power Sequencer) for at least 100 ms after power down has been activated.
Time to discharge calculation
Using a 3 x RC time constant where R is the combined resistance of the ESR of the capacitor bank (assumed to be < 5 mΩ), the parasitic trace resistance (assumed to be < 5 mΩ), a series drain resistor (R2) and the Power MOSFET Q2 RDS(on). Also included is the temperature dependency of the Power MOSFET on-resistance that can be as high as 1.5x the maximum RDS(on) at Tamb = 25˚C, whilst assuming the junction has reached the absolute maximum temperature rating (typical TJ(max) = 150°C) – refer to Figure 5.
To discharge the 15 mF capacitor bank in less than 10 ms, a 3 x RC = 8 ms is required:
Therefore, the Power MOSFET Q2 needs an RDS(on) < 80 mΩ at VGS = 4.5 V, Tamb = 25˚C. This is assuming a 50 mΩ series drain resistor, referred to as R2 in Figure 2, is used in conjunction with the MOSFET.
Safe Operating Area and Transient Thermal Stress
The Power MOSFET Q2 is chosen to have a power rating capable of handling the transient power dissipation of the discharge current. Peak power is calculated via simulation and the value checked against the transient power capability graphs of the Power MOSFET datasheet. As the Power MOSFET will be dissipating the capacitor’s energy as a function of both current and voltage over time then the Safe Operating Area (SOA) curve in the datasheet needs to be reviewed. This will give the maximum single pulse that the Power MOSFET can safely handle whilst ensuring the junction temperature does not exceed the absolute maximum rating, typical TJ(max) = 150°C. A SOA should be based on the application’s ambient operating temperature with the required MOSFET gate drive, in this instance 4.5 V. In the case of discharging the 0.9 V charged capacitor bank, then review the SOA curve for single pulse peak current capability at 1 V between 1 ms and 10 ms pulse width curves. The SOA should be for a typical application ambient temperature, which is assumed to be 60°C, whilst mounted on a PCB with minimal heatsinking, otherwise known as minimum recommended pad (MRP) layout. Refer to Figure 4 for the SOA of the DMN3027LFG under these conditions.

Figure 4: Safe Operating Area (SOA) for DMN3027LFG
The peak surge current from the capacitor bank needs to be measured in the actual circuit to ensure that sufficient resistance is slowing down the response to avoid sharp rising current peaks that could cause EMI issues and also transient thermal stress on both the N-channel Power MOSFET and capacitor bank. In Figure 2, a 50 mΩ series resistor is added to the drain of Q2 to ensure that a fixed known value (temperature independent) dominates the total resistance in the discharge path.
MOSFET On-Resistance Variation
Beware that the on-resistance of a MOSFET varies over temperature, as shown in Figure 5, with as much as 15 mΩ variation over the expected operating temperature range at the 4.5 V gate drive. On top of this you will also have RDS(on) variation from part-to-part and lot-to-lot. The typical RDS(on) is 22 mΩ with a maximum spec limit of 26 mΩ for the 4.5 V gate drive on the DMN3027LFG at room temperature.

Figure 5: On-resistance temperature response of DMN3027LFG.
Therefore, to ensure a known resistance dominates the discharge path, it is best practice to use an R2 series resistor that is about double the max RDS(on) at the chosen gate drive. With R2 of 50 mΩ and RDS(on) varying from 15 mΩ to 40 mΩ (typ. 22 mΩ), a 95% discharge time of 3.9 to 5.4 ms (3 x RC) is given. This is with a worst-case capacitor bank size of 20 mF.
Power dissipation
Calculating the power dissipation in both the Power MOSFET Q2 and the series resistor R2 depends on the duty cycle and period of when Q2 is turned on.
If the 0.9 V output on the DC-DC regulator was enabled whilst Q2 is turned on, then up to 11 W could be across Q2 and R2. This is assuming the junction temperature reaches 150°C and the typical RDS(on) stabilizes at 35 mΩ for 11 A as shown in Figure 5. This scenario should not be permitted as it violates the maximum power dissipation in the DMN3027LFG and causes the junction temperature to exceed the absolute maximum ratings. Therefore, the DC-DC regulator output must be disabled whilst the Q2 is enabled.
This means that the worst-case scenario will be caused by charging and discharging the capacitor for short periods of time. Assuming that the Power Sequencer goes into a continuous loop of enabling and then disabling the DC-DC regulator every 20 ms (10 ms enable + 10 ms disable), then that would cause about 0.5 W power across Q2 and R2. This is calculated by knowing the total energy stored in the capacitor bank will be discharged every 20 ms:
P = E / t = ½CV2 / 20 ms = 500 mW, taking C = 20 mF for largest capacitor bank charged to 1 V.
With the worst-case RDS(on) being 40 mΩ from 26 mΩ x 1.5 at VGS = 4.5 V, TJ(max) = 150°C (From Figure 3). Therefore, power dissipation in Q2 and R2 is 222 mW and 278 mW, respectively. The lowest RDS(on) of 15 mΩ would increase the power dissipation in R2 to 385 mW; meaning that a surface-mounted resistor of 0.5 W rating would be required.
In the typical application, the ambient temperature is expected to reach 60°C and the DMN3027LFG has an RθJA = 130°C/W on minimum recommended pad layout, then TJ reaches 90°C when dissipating 222 mW. This gives plenty of headroom from the TJ(max) = 150°C.
Measurements in discharging a capacitor bank
A capacitor bank using 6 x 2,200 uF electrolytic capacitors (13.2 mF) was assembled using DMN3027LFG and ZXMP6A13F as per Figure 2. The ZXMP6A13F was manually triggered with a 5 V signal.
The measurements were conducted with and without a 50 mΩ series resistor, and then at room, sub-zero and elevated temperatures to observe the change in peak current and discharge time. Discharging through the DMN3027LFG channel RDS(on) resistance only (without 50 mΩ) creates the worst-case scenario for observing the maximum peak currents. Note in the following curves that the timescales are different – 200 μs/div and 1 ms/div
Channel 1 (C1) is in yellow = Voltage on DMN3027LFG gate pin
Channel 3 (C3) is in magenta = Voltage on capacitor bank
Channel 4 (C4) is in green = Current probe from DMN3027LFG source pin

Figure 6: Room temperature measurements (approx. Ta=20°C). Left curves = 30 A peak current discharge through DMN3027LFG channel resistance only (200 μs/div) Right curves = 12.5 A peak current discharge through DMN3027LFG and 50 mΩ series resistor (1 ms/div)
Refer to Figure 6, Figure 7 and Figure 8 - discharging a 13.2 mF capacitor bank via only the DMN3027LFG generates a peak current varying from 24 A to 35 A depending on the temperature response of the MOSFET’s RDS(on). By adding in a 50 mΩ series resistor, this limits both the peak current to <15 A and the variation over temperature only 11 A to 14 A. Note that as temperature rises the peak current falls with respect to the RDS(on) increasing.
Discharge time to 95% of the initial 1 V charged state occurs in about 3 to 4 ms even with varying temperature. This is as expected from the 3 x RC time constant and similar results are replicated by SPICE modelling this circuit. Simulating a 13.2 mF capacitor bank at 27°C (default), with a 50 mΩ series resistor added in, then peak current is about 13 A and it discharges to 95% within 3 ms.

Figure 7: Elevated temperature measurements (approx. Ta=70°C). Left curves = 24 A peak current discharge through DMN3027LFG channel resistance only (200 μs/div) Right curves = 11 A peak current discharge through DMN3027LFG and 50 mΩ series resistor (1 ms/div)

Figure 8: Sub-zero temperature measurements (approx. Ta=-20°C). Left curves = 35 A peak current discharge through DMN3027LFG channel resistance only (200 μs/div) Right curves = 14 A peak current discharge through DMN3027LFG and 50 mΩ series resistor (1 ms/div)
Conclusion
A safe and simple method to discharge large capacitor banks based on the known RC time constant has been demonstrated. This open-ended technique can be scaled with respect to the capacitance size. The following devices have been chosen:
Q1 = ZXMP6A13F P-channel MOSFET in SOT23
Q2 = DMN3027LFG N-channel MOSFET in PowerDI3333-8
R2 = 50 mΩ Surface mount resistor able to dissipate 500 mW.
By adding in a 50 mΩ series resistor in the discharge path, this limits the peak discharge current and stabilizes the variation over temperature. Both the measured and simulated results are in good agreement; giving designer’s confidence in modelling different capacitor bank sizes.
Disclaimer: The opinions, beliefs, and viewpoints expressed by the various authors and/or forum participants on this website do not necessarily reflect the opinions, beliefs, and viewpoints of DigiKey or official policies of DigiKey.


