Ambient-Light Sensors Mimic the Human Eye
Bijgedragen door Electronic Products
2014-02-27
How bright is bright? The luminance, or brightness of light, is measured in lux. Direct sunlight is measured at 100,000 lux, while a street light is a mere 20. Eye strain can result from staring at bright and glaring displays for too long, and until recently it was thought that this was an unavoidable side effect of working with computers and other consumer electronics gear. Today’s ambient-light sensors, however, eliminate a large amount of the potential discomfort and strain. These electronic components, called “photodetectors,” detect and constantly measure the amount of light in their environment, perceiving brightness in a manner as close to that of the human eye as possible. Their goal is typically to match the requirements of the human eye, adjusting brightness by dimming, and thereby reducing eye strain.
Ambient-light sensors also come into play when it gets dark and street lights automatically turn on, in automotive headlight control when brightness ebbs at dusk or when you enter a tunnel, and in the interior of your car where they dim the instrument panel so that drivers can see as light conditions change. Similarly, in a touchpad phone display, ambient-light sensors initiate backlighting by helping processors determine the amount of available illumination and allow for automatic dimming when the backlight is not required, when the light in the environment is sufficient for the human eye. They also perform constant measuring so that they dim displays to provide an output that always appears the same, no matter the lighting conditions.
Ambient-light sensors work with a variety of light sources from natural sunlight to fluorescent and incandescent lamps, improving user experience and delivering power savings by optimizing a display’s ability to be comfortably viewed, no matter the light, or how rapidly it changes.
Real world examples
There are many different ambient types of light sensors on the market today and each has its own advantages and disadvantages. Let’s now look at some representative light sensors, each with a slightly different take on the art of mimicking the human eye.
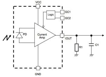
The TSL2591 by ams-TAOS USA (Figure 1) is a very-high-sensitivity light-to-digital converter that transforms light intensity into a digital signal output capable of direct I²C interface. The device combines one broadband photodiode (visible plus infrared) and an infrared-responding photodiode on a single CMOS integrated circuit. Two integrating ADCs convert the photodiode currents into a digital output that represents the irradiance measured on each channel. This output can be input to a microprocessor where the ambient-light level in lux is derived by using an empirical formula to approximate the human eye response. The TSL 2591 supports a traditional level-style interrupt that remains asserted until the firmware clears it.

The device approximates the human eye response and provides for flexible operation. It is therefore suitable for behind dark glass use, features low operating overhead, and has a low-power 3.0 μA sleep state.
The TSL2591 contains two ADCs that integrate currents from two photodiodes. Integration of both channels occurs simultaneously. Upon completion of the conversion cycle, the conversion result is transferred to the Channel 0 and Channel 1 data registers, respectively. The transfers are double buffered to ensure that the integrity of the data is maintained. After the transfer, the device automatically begins the next integration cycle. No external circuitry is required for signal conditioning. Because the output of the device is digital, the output is claimed to be effectively immune to noise when compared to an analog approach.
ROHM’s BH1603FVC analog current output type ambient-light sensor IC (Figure 2) is an analog current output ambient-light sensor, and very well suited to obtain ambient-light data for adjusting LCD and keypad backlight of mobile phones. The sensor provides power savings and improved visibility.
Features include a compact surface-mount package at 3.0 x 1.6 mm, spectral sensitivity close to the human eye, output current in proportion to brightness, minimum supply voltage of 2.4 V, and a built-in shutdown function.

The device is housed in a compact surface-mount package measuring 3.0 x 1.6 mm and features spectral sensitivity close to the sensitivity of the human eye, output current in proportion to brightness, and uses a minimum supply voltage of 2.4 V.
Applications include mobile phones, LCD TVs, laptop PCs, portable gaming consoles, digital cameras, PDAs, and LCD displays. To assist engineers, ROHM offers a Product Training Module to introduce its ambient-light sensors. The session covers the BH1603FVC, as well as a digital version, the BH1710FVC.
For applications that require low power as a goal, the MAX44009 by Maxim (Figure 3) features an integrated photodiode and ADC with an I²C digital interface. The die is housed in an optically-transparent package to measure ambient light. A photodiode located inside the IC converts the light to a current that is processed by low-power circuitry into a digital bit stream. An on-chip programmable interrupt function eliminates continual polling of the device for data, and this is the basis of the level of power savings the device provides; at less than 1µA operating current the devices is claimed by the supplier to be the lowest-power ambient-light sensor in the industry.
In addition to the ultra-low current consumption, the device also features a wide dynamic light range extending from 0.045 lux to 188,000 lux, a more than 4,000,000:1 range.
This part demonstrates that sensor technology has come a long way in mimicking the capabilities of the human eye; it detects brightness in the same way that eyes do. The sensor features a spectral sensitivity similar to that of the eye. Whereas the eye has peak sensitivity at 560 nm (green), while that of blue (~470 nm) and red (~630) is significantly lower. The eye is blind to infrared (>700 nm) and ultraviolet (<400 nm) radiation.

The differences in the light spectra affect brightness measurement because some of this infrared radiation is picked up by silicon photodiodes. Light sources with high IR content, such as sunlight, would suggest a much brighter environment than our eyes would perceive them to be. The MAX44009 exhibits good IR rejection and internal IR compensation scheme to minimize these effects and give an accurate lux response.
Ambient-light sensors need to respond to visible light but be unresponsive to UV or infrared light. Vishay’s TEMT6200FX01 also aims to closely match the spectral sensitivity of the human eye. A silicon NPN epitaxial planar phototransistor housed in a miniature, transparent 0805 package for surface mounting, it is sensitive to visible light much like the human eye with peak sensitivity at 550 nm. The device features an infrared filtering epoxy technology said to exhibit minimal sensitivity to light beyond the visible range. This helps to prevent interference from the infrared component of natural light and artificial lighting such as incandescent and halogen light bulbs. A Product Training Module on Vishay’s Ambient Light Sensors can be found on the Digi-Key website.
From controlling lights to optimizing LCD visibility, or to conserve battery power by controlling key pad backlight illumination, engineers will find a wide variety of available ambient-light sensors that meet all of their application requirements.
For more information on the parts discussed in this article, use the links provided to access product information pages on the Digi-Key website.
Disclaimer: The opinions, beliefs, and viewpoints expressed by the various authors and/or forum participants on this website do not necessarily reflect the opinions, beliefs, and viewpoints of DigiKey or official policies of DigiKey.

