Sensing the World of Industrial Automation with MEMS Sensors
Bijgedragen door De Europese redacteurs van DigiKey
2018-03-13
Together, initiatives such as Industry 4.0 and the Industrial Internet of Things (IIoT) are helping manufacturing organizations to improve the efficiency of their production processes. Cloud-based analytics applications are responsible for collating and giving context to the many different aspects of running a production or manufacturing operation. These applications harvest the essential data from sensors that are deployed across the factory floor and in every piece of manufacturing equipment. Sensors are used to measure the real-time world, and in most cases, convert the analog measurements into a digital signal. Environmental parameters include temperature, humidity and air pressure, but there are many other characteristics such as gas flow, hydraulic fluid pressure and proximity. Other types of sensors need to precisely measure movement and relative position. These can include inertial navigation for use in robotics and automation, condition monitoring of industrial equipment, and shock detection and logging. Micro-electro-mechanical systems (MEMS) are increasingly used for these tasks due to their compact dimensions, low power characteristics and extremely precise measurement capabilities. This article will explain how MEMS-based accelerometer and gyroscope devices work, and showcase some examples that are designed for use in industrial automation applications.
MEMS devices are constructed in silicon in such a way that there are a number of extremely small moving structures. Typically, this might be one structure, or mass (the proof mass), moving laterally or vertically depending on what is being measured. This movement, or displacement, could be the result of an acceleration force such as a change in relative position. The measurement of these microscopic movements is typically detected through a change in capacitance between the micro-machined elements. Gravity itself yields a constant acceleration force of 1 g, something that an accelerometer can measure, with the tilt being proportional to the sine of the angle that an accelerometer makes relative to the gravitational field. A highly accurate analog front-end measures the capacitance between the proof mass and the fixed structure, and then an analog-to-digital converter (ADC) is used to bring the signal into the digital domain. A microcontroller is then used to process the data received along with a number of software-based filters that can reject signals not associated with valid movements. A single proof mass-based MEMS sensor can detect acceleration forces in just one direction, so for practical 3D purposes, three individual MEMS structures are required (Figure 1).

Figure 1: Detecting 3D acceleration.
When it comes to detecting a change in angular rate, a gyroscope MEMS sensor uses a micro-machined vibrating element rather than a rotating mechanism. This vibrating element is maintained in a fixed plane, and changes in the angular rate of roll, pitch and yaw are detected by changes in capacitance (Figure 2). As part of the measurement process, the angular rates may be compensated for any acceleration or vibration detected.

Figure 2: Detection of yaw, pitch and roll angular rate using a MEMS gyroscope.
Being able to accurately and continuously measure changes in direction and angular rate is an essential part of any industrial automation machinery, the most notable being that of an industrial robot. In the past, a complex mechanical arrangement of rotary sensors and encoders requiring regular alignment and calibration might have been used. As MEMS accelerometer and gyroscope technology became available, a lot of research was conducted into their potential use. This research identified the need for multiple accelerometers to be placed on the 6-axis degree of freedom (DOF) of industrial robots (Figure 3a). A diagram describing the complex nature of movement and angular rate detection is shown in Figure 3b.

Figure 3: A simple industrial robot showing accelerometer placement – Figure 3a – and a diagram – Figure 3b – that illustrates the number of different parameters that need to be measured in order to fully control the robot throughout its permitted range.
Meeting the needs of today’s industrial automation equipment are a variety of MEMS-based combined 3D accelerometer and 3D gyroscope modules such as the ISM330DLC from STMicroelectronics. A recent addition to STMicroelectronics’ comprehensive line-up of MEMS products, the ISM330DLC closed-loop system-in-package (SIP) has been specifically designed for Industry 4.0 applications. Both the device’s 3D accelerometer and 3D gyroscope are machined within the same silicon die, thus ensuring the best stability possible and robust operation. Several highly accurate and reliable configurable detection ranges are accommodated for both the accelerometer and the gyroscope. Full-scale acceleration range options are +/- 2 g, +/- 4 g, +/- 8 g or +/- 16 g. The gyroscope’s full-scale angular rate detection options are +/- 125 degrees per second (dps), +/- 245 dps, +/- 500 dps, +/- 1000 dps or +/- 2000 dps.
Powered from a 1.71 to 3.6 VDC supply, the land grid array LGA-14L packaged module measures just 2.5 mm x 3 mm x 0.83 mm and draws a maximum of 0.7 mA when operating in its high-performance combo mode. There are a number of different power saving modes available for the developer to use that allow the independent shutdown of the accelerometer and gyroscope, during which power consumption can drop to a minimum of 10 µA. An intermediate low-power mode for both sensors draws no more than 0.35 mA. When operating under normal conditions, the power increases to 0.5 mA typical. Communication with the host processor can be achieved through either the module’s SPI or I2C serial interfaces. An auxiliary SPI output can also be configured to provide a secondary and independent channel of sensor data if required for additional application requirements. Separate low pass filters provide sensor data for use in optical image stabilization (OIS) applications. The gyroscope is also equipped with a temperature sensor.
The ISM330DLC is equipped with a number of smart features that further extends the capabilities of the device for use in a broad range of applications. Firstly, the provision of a sensor hub function permits the capture, storage and processing of data from up to four additional external sensors. The provision of such a hub function is particularly useful for developers that are not only looking to add accelerometer and gyroscope sensing to their design, but wish to add some additional sensors to suit the application. In this way, the sensors can be interfaced directly to the ISM3300DLC’s I2C Master without the need for any resources from the application processor. A 4 kbyte FIFO buffer provides a convenient method of storing this data without requiring any interrupt of or resource allocation from a host application processor. The FIFO buffer can be partitioned if required, and can store not only the additional external sensor data, but also timestamp each entry and record the gyro sensor’s temperature.

Figure 4: ISM330DLC connection modes.
Figure 4 above illustrates the four different connection modes possible. In mode 1 only the gyroscope and accelerometer are active and connected to the host application processor. Mode 2 adds the capability to capture and store data from up to four external sensors via the I2C interface. Modes 3 and 4 allow the gyro data (mode 3) and both gyro and accelerometer data (mode 4) to be presented to the auxiliary SPI 3 or 4 wire interface. The module’s clock can be synchronized to an external source.
The module’s smart features also include several closed-loop features such as the ability to deliver 6D orientation information, a free-fall event, device wake-up from power saving modes, and activity/inactivity recognition. Another smart capability more suited to interaction with the user interface of handheld industrial control equipment is the ability to detect single and double clicks or taps.
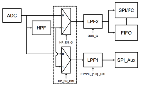
Perhaps one of the most important functions of the signal processing circuitry is that of filtering. A combination of low pass (LP) and high pass (HP) filters are used to reject unwanted extraneous signals from having any influence on the sensor readings. Separate dedicated low pass filters are provided for stabilization control loops – typically optical image stabilization (OIS) – through the auxiliary SPI interface.

Figure 5: Block diagram of 3D accelerometer and 3D gyroscope filters.
Figure 5 illustrates the signal flow from the MEMS sensors through the analog-to-digital converter, filter blocks, and out to the primary SPI/I2C interface. The exact configuration of the filter blocks depends on a number of factors such as the output data rate (ODR) selected and the full-scale detection range of the sensors. The ODR is configurable from 12.5 Hz to 6.66 kHz. When used in Mode 1 operation, for example, the digital signal processing is directed just at the primary IO. In Modes 3 and 4 additional filters are inserted into the signal processing chain to direct output to the auxiliary SPI interface (Figure 6).

Figure 6: Gyroscope digital signal processing chain when used in Mode 3.
As with any new device or technology, the availability of a range of hardware and software tools greatly aid prototyping the first design. In that respect, the ISM330DLC is well supported. STMicroelectronics already provides a comprehensive range of evaluation boards for this purpose, most of which are based on the STEVAL-MKI109V3 MEMS motherboard. This provides a complete, ready-to-use development and prototyping platform from which to evaluate a MEMS-based design (Figure 7).

Figure 7: STMicroelectronics’ MEMS motherboard platform – STEVAL-MKI109V3.
A series of different adapter boards are available for plugging into the DIL24 socket on the motherboard. In the case of the ISM330DLC, the adapter board is the STEVAL-MKI182V1 (Figure 8). The ISM330DLC can be seen in the center of the PCB surrounded by some passive components.

Figure 8: ISM330DLC adapter board – STEVAL-MKI182V1.
The motherboard hosts an STM32F401 high-performance 105 DMIPS Arm® Cortex®-M4 microcontroller (MCU) that acts as a bridge between the sensor adapter board and a development PC. This MCU includes a floating-point unit (FPU) that is an essential requirement for an application where fast floating-point calculations need to be executed. It is also equipped with a zero wait state adaptive real-time accelerator, a collection of 16-bit, 32-bit and PWM timers, and up to 12 interfaces including 3 x I2C, 3 USARTs, 4 x SPI and a full-speed USB 2.0 compliant controller. A block diagram of the motherboard is shown in Figure 9. The USB interface connects to a PC and provides a means of powering the motherboard and adapter, together with facilitating a device firmware upgrade (DFU) process, without the need for any additional development tools.

Figure 9: MEMS evaluation motherboard block diagram.
For the PC, STMicroelectronics provides the free Unico Lite GUI-based software application that shows how to configure the selected MEMS sensor and manage the data flow from it. The software provides a reliable platform from which to try different output data rates, detection sensitivities, and integrating additional sensors. The initial set-up screen is shown in Figure 10, which is configurable within Microsoft Visual Studio to suit the requirements of each sensor module.

Figure 10: Graphic user interface of Unico Lite software showing ability to configure the layout in Microsoft Visual Studio.
Once set up and running, the Unico Lite software can display a number of sensor parameters in real-time to illustrate how they are reacting to changing positions and angular movement.
In this way, developers of industrial automation machinery can quickly prototype, test and debug an initial design. As all of the schematics, Gerber and layout files are provided on an open source basis for both the motherboard and adapter board, it is a very straightforward process to take into a more complete design.
The number of sensors required within any industrial automation application such as the industrial robot illustrated in Figure 3 can be significant. By providing a reliable and real-time feedback of each limb’s spatial position, the robot’s controls and actuators can remain confident that it is moving the effector tool to the desired position in space. But MEMS gyroscopes and accelerometers are not just for ensuring positional control. They can also be used to detect increased vibration in rotating or articulating mechanical joints that are starting to exhibit signs of excess wear or imminent failure. The implementation of an adequate preventative maintenance regime is an important aspect of any industrial automation installation, and the use of MEMS sensors is a key component in sensing and monitoring plant operation.
Conclusion
MEMS accelerometers and gyroscopes are ideal for use in a wide range of industrial automation applications. With their minute size, high reliability and low power credentials, MEMS sensors can play a vital role in virtually any piece of industrial automation machinery.
Disclaimer: The opinions, beliefs, and viewpoints expressed by the various authors and/or forum participants on this website do not necessarily reflect the opinions, beliefs, and viewpoints of DigiKey or official policies of DigiKey.




