Designing TX-Only RF Communications Links
Bijgedragen door Electronic Products
2012-04-12
Many wireless links, such as phones and Wi-Fi, are bi-directional and can even be full duplex. However, many applications exist where transmit only is all that is needed for a given design and application. This often imposes unique constraints. For example, a keyless entry system for your car needs to be small sized, low power, and transmit a unique keyed signal with enough transmit power to be dependable in all kinds of weather. The corresponding base stations typically are not space constrained or power restrained, and hold the receive-only part of the design.
This article describes parts and approaches you can use when designing TX only RF communications links. Links are provided for parts referenced in this article on the DigiKey website.
Simple but not effective
On its own, an RF transmitter stage can be completely handled by a single transistor circuit (Fig. 1). It does not even use a microcontroller. A mechanical switch applies power to an oscillator transistor that uses a Hartley, Collpits, or tuned tank circuit. The stable AC sinusoidal waveform radiates through a simple antenna. On the receive end, a tuned circuit can use a simple diode as a detector and recover a valid signal that the button is pressed. This is basically an AM Carrier ON/Carrier Off wireless transmit-only link.

While a useful demonstration, this may not be an effective design. Every TX/RCV pair would have to be tuned to a different frequency; otherwise you can only use one in any given area. Temperature and component drift would also make this a poor design from a reliability standpoint.
To be useful, a coded signal that can be easily assigned during manufacturing needs to be transmitted on a stable carrier. This mating code needs to be easily set at the receive board as well.
A logic sequenced AM burst is possible, set with DIP-switches. Alternatively, a low cost single transistor FM transmitter is also easy to design (Fig. 2). Instead of Carrier On / Carrier Off, DTMF or modem tones can allow simple digital communications.

These days an embedded microcontroller can cost less than the mechanical DIP-Switch or logic chips, and provide better performance and functionality. That means they can be programmed to perform the RF TX functions or interface to chips that handle the communications links and protocols.
Fortunately, many good choices are available from chip-makers that address different needs. Take, for example, the QAM-TX3 AM Transmitter Module from RF Solutions (Fig. 3). Based on a SAW resonator for stability, these compact 315 or 433 MHz through hole, transmit-only modules use ASK modulation to achieve up to 3 Kbits/sec.

These parts boast a transmit range of up to 50 meters, and their transmit power is proportional to the operating voltage, ranging from 3 to 12 VDC. Data still needs to be applied from an external sequencer or microcontroller. These modules allow the micro to be separated from the transmitter since a simple 3 wire interface is all that is needed to run the transmitter.
Another compact solution from the company is the FM-RTFQ1-433, an FM based family of transmitter modules which can operate in the 315, 433, or 868 MHz bands (Fig. 4a). These operate from 3 to 12 Volts and feature line of sight ranges of up to 250 meters (in building, it is rated at 75 meters) and data rates up to 9.6 Kbits/sec.

In addition to the FM transmitter modules, the company also offers footprint-compatible mating receiver modules such as the RRFQ1 and RRFQ2 (Fig. 4b). These vertical mount SIP modules are easy to insert in a base station design. A socket on the base station allows the frequency to be set during manufacturing.

More options
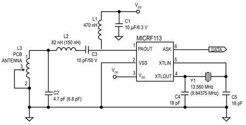
Monolithic transmitter solutions are also a good option, especially when space is tight. A leader in this is Micrel, who makes the MICRF113YM6 TR SOT23-6 QWIKRADIO. Operating in the 300 to 450 MHz range, these UHF ASK transmitters can use crystals or ceramic resonators to achieve data rates up to 20k Kbits/sec, with voltages as low as 1.8 V.
These parts have power levels (+10dBm into a 50 Ohm load) that can exceed compliance levels, so you may need to cut the output power back using a series resistor, or by scaling the operating voltages. However, their need for few additional components can make these parts very popular with keyless entry and security system designers (Fig. 5).

Another contender is Maxim’s similarly-sized SOT23-8 8-pin MAX1472AKA+T ASK RF transmitter chip. These 300 to 450 MHz parts use a crystal referenced phase lock loop to provide better stability, faster settling times, and greater modulation depth then SAW filter based designs, delivering +10 dBm output power to a 50 Ohm load. The extended temperature range from –40 to +125 degrees C makes these parts players in automotive markets.
The larger (16 pin TSSOP) Infineon TDK5110 is an ASK and FSK transmitter for 433 and 868 MHz bands. This part features a fully integrated PLL synthesizer and high efficiency power amplifier, saving current and extending battery life. A nice feature is that this part has a programmable clock divider output that can be used to feed the local microcontroller. This may reduce component count by eliminating yet another oscillator and support components.
To get data rates up to 500 Kbits/sec, you may want to look at the Texas Instruments CC115LRTKT ISM transmitters. In addition the 315, 433, and 868 MHz bands, these parts also support the 915 MHz bands and provide FSK, GFSK, and OOK types of modulation schemes.
Housed in a 20 pin VQFN package, these parts have a programmable output power level that can reach an even higher +12 dBm output power levels, and use a 4 wire SPI interface to communicate with a host micro for channel configuration, packet control and data buffering.
A fully integrated, crystal-less CMOS SoC RF transmitter with an embedded CIP-51 8051 MCU, the Silicon Labs SI4010-C2-GT can hit data rates up to 1200 Kbits/sec using an FSK modulation scheme. The 10-pin MSOP package part is one of the company’s EZRadio chips, and operates from 27 to 960 MHz.
More than just a radio transmitter (Fig. 6) these parts contain a 24 MIP high speed internal optimized 8051 core that performs 70 percent of its functions in 1 or 2 clock cycles. Also, the device contains such features as a 128-bit AES encryption engine, battery monitor, low dropout regulator, 128-bit EEPROM, 4K byes of SRAM, 8bytes of low leakage, high voltage RAM (HVRAM), and 12 Kbytes of ROM.

While these parts can be used cost effectively to handle simple tasks like garage door opener, keyless entry, and remote control On/Off functions, they are also well-positioned to handle more secure applications such as alarm system sensors, home automation, energy management, and other applications where interoperability and/or encrypted data streams are desirable to make these designs more hack proof.
Summary
These parts are a good starting point in your journey, but not a complete picture by any means. A parametric search of the DigiKey site reveals over 100 possible choices in stock from almost a dozen companies, with data rates from 3 to 600 Kbits/sec. So rest assured that no matter what your TX-only application, DigiKey stocks several good choices that will do the job.
Disclaimer: The opinions, beliefs, and viewpoints expressed by the various authors and/or forum participants on this website do not necessarily reflect the opinions, beliefs, and viewpoints of DigiKey or official policies of DigiKey.


