Use Rugged Wide-Input-Range DC-DC Converters for Railroad Applications
Bijgedragen door De Noord-Amerikaanse redacteurs van DigiKey
2026-01-02
Railroads are increasingly electrified, from their power train all the way down to onboard functions and passenger conveniences. These include communications, safety, Internet access, and onboard signage. Multiple DC/DC converters are needed to deliver this power. However, design teams are ill-equipped to custom-design power converters that operate under a railway’s demanding electrical, mechanical, and thermal conditions, while also meeting rigorous industry, regulatory, form-factor, and cost requirements.
The solution lies in versatile, off-the-shelf DC/DC converters that meet the wide range of voltage requirements and operating conditions.
This article examines the unique requirements designers of DC/DC power converters face in railway applications. It then introduces 150 W and 200 W DC/DC converters from TRACO Power and shows how they can be applied to meet those standards.
Power distribution for railways
A typical power distribution path for an electric locomotive or trolley provides many lower-voltage sources that must be derived from the primary DC overhead catenary; for diesel locomotives, the primary DC power comes from the onboard alternator/rectifier.
As with any critical application, there are mandated industry standards that define performance requirements across multiple perspectives. The key product standard for rail electronics equipment is EN 50155, Railway applications - Rolling stock - Electronic Equipment. This defines environmental and service conditions, reliability expectations, safety, and design and construction methods. It also covers documentation and testing.
Other critical standards include:
- EN 61373, shock and vibration testing
- EN 61000-4, testing and measuring electromagnetic compatibility (EMC)
- EN 50121-3-2, emission and immunity limits
- EN 45545-2, fire safety
- British Railway Industries Association standard RIA 12, General Specification for Protection of Traction and Rolling Stock Electronic Equipment from Transients and Surges in DC Control Systems
Meeting these standards is a significant design challenge, even if the power converter performs as intended during simulation and as a bench prototype.
Fortunately, standard DC/DC converters that meet railway requirements are available, eliminating the need for the railway coach manufacturer to design and build custom versions.
For example, the TEP 150UIR and TEP 200UIR families are two similar series of half-brick, board-mount converters rated at 150 and 200 watts, respectively, with approximately 90% efficiency. These fully encapsulated converters feature reinforced 3,000 VAC input/output (I/O) isolation and built-in short-circuit, overvoltage, and overtemperature protection.
All members of these two families have the same connection configuration and package size of 60 mm × 60 mm × 13 mm (Figure 1), operate across -40°C to +105°C, and meet the cited standards.
Figure 1: All members of the TEP 150UIR and TEP 200UIR families have the same connection configuration and package size (60 mm × 60 mm × 13 mm). (Image source: TRACO Power)
The TEP 150UIR series operates from an extremely wide input voltage range of 14 VDC to 160 VDC and is available in five output pairings ranging from 5 V/30 A to 48 V/3.2 A. The lowest-voltage/highest-current member of this family is the TEP 150-7211UIR, which delivers 5 V up to 30 A.
The TEP 200UIR series has the same input and output voltage range, but higher currents, ranging from 5 V/40 A to 48 V/4.2 A. The highest-voltage/lowest-current member of this family is the TEP 200-7218UIR, which delivers 48 V up to 4.2 A, compared to 3.2 A for its 150 W counterpart at that voltage.
By maintaining a common size and footprint, the two series allow designers to upgrade a circuit to handle different needs or use different boards with minimal cabling and layout issues. They can also simplify inventory by stocking fewer unique models.
Three standout features of the series
The TEP 150UIR and TEP 200UIR units offer three standout features: a wide input-voltage range, extended holdup time, and active inrush-current limitation.
Wide input-voltage range: Typical industrial-grade electronics may meet the general voltage/current requirements, but DC/DC power converters for railway applications must withstand much wider DC input-voltage variations and a range of possible nominal (VNom) values (Figure 2).
Figure 2: The DC input ranges for different rail applications span an extremely wide range, especially when allowable deviations from nominal values are factored into the analysis. (Image source: TRACO Power)
This tolerance includes the allowed variations in input voltage around each nominal value:
- Continuous range = 0.7 to 1.25, × VNom
- Brownout = 0.6 × VNom for 100 ms
- Surge = 1.4 × VNom for 1 s
Designing a power converter that can ride through brownouts for 100 ms is difficult, while surges lasting 1 s have too much energy to clamp. Therefore, the converter must operate over the entire range shown in Figure 2, with some safety margin. In practice, this means an input range of more than 2.33:1.
Complicating the situation, the nominal voltage can be anywhere from 24 VDC to 110 VDC. Many DC/DC converter manufacturers meet these requirements by offering converters with a wider 4:1 input range (typically 43 V to 160 V) to cover most applications. Still, a single converter has typically not been able to meet all of them.
To address this gap, the TRACO units support an ultra-wide 12:1 input of 14 VDC to 160 VDC. This range enables the system application engineer to target an array of nominal system voltages with a single power supply.
Extended holdup time: The DC line is subject to fast transients of ±2 kV with rise times of 5 ns, fall times of 50 ns, and a repetition rate of 5 kHz. There are also surges of ±2 kV line-to-ground and ±1 kV line-to-line with rise times of 1.2 microseconds (μs) and fall times of 50 μs from a defined, AC-coupled source impedance.
Some requirements go beyond EN 50155 and demand immunity to surges reaching 1.5 × VNom for 1 s and 3.5 × VNom for 20 ms from an extremely low source impedance of 0.2 Ω. For a system at 110 VDC (nominal), this corresponds to a peak value of 385 VDC, which is outside the normal range of a converter, especially if it needs to work down to the 66 VDC brownout minimum.
The large amount of energy available from such a low-impedance source means that the voltage cannot be clamped solely by a transient voltage suppressor (TVS). Depending on the power level, either a pre-regulator on the supply input or a circuit that switches the input off during the surge is also required. A holdup function is necessary in the DC/DC converter to maintain the output during this time.
To resolve this problem, the TRACO units come with an important feature: a BUS pin output (Figure 3). This output provides a fixed voltage to charge the capacitor (CBUS), enabling it to supply the energy needed for a longer holdup time. These capacitors are significantly smaller and less expensive than those used in a conventional front-end capacitor holdup scheme.
Figure 3: Shown is the recommended input circuit to be used with CBUS to simplify the implementation of an extended holdup time. (Image source: TRACO Power)
Note that a series diode (D4) is not required in the input circuit, as these converters have an integrated diode to prevent short circuits and block energy from the capacitor from flowing into the power supply.
When a supply-voltage interrupt occurs, the input voltage will drop to the BUS voltage before the capacitors start discharging to provide energy to the power module. Due to their relatively high power density, the TEP 150UIR series and TEP 200UIR series can provide a fixed BUS voltage for inputs up to 80 V. At higher input voltages, the BUS voltage increases linearly with the input voltage (Figure 4).
Figure 4: The converters provide a fixed BUS voltage for input voltages up to 80 V; at higher input voltages, the BUS voltage increases linearly with the input voltage. (Image source: TRACO Power)
Active inrush current limitation: This addresses a common problem in power converters: when the input voltage begins to ramp up, the holdup capacitors at the input terminal can cause a high inrush current. This current can cause a fuse to blow or a circuit breaker to trip, and induce errors and faults in connected devices.
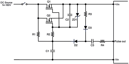
To avoid this, a Pulse pin from both the TEP 150UIR and TEP 200UIR series provides a 12 V, 1 kHz square-wave signal that can be used in an inrush current limit circuit (Figure 5).
Figure 5: The TEP 150UIR and TEP 200UIR series offer a simple way to limit inrush current at start-up using a Pulse pin with a square wave signal. (Image source: TRACO Power)
By connecting the active inrush current limitation circuitry to the Pulse pin, the inrush current is effectively limited. Without limiting, the inrush current is approximately 120 A; with limiting, it drops to about 24.5 A.
Mechanical considerations support electrical performance
The performance of these TRACO converters is not only due to their electrical design but also to their mechanical design, as mechanical integrity is critical to electrical ruggedness.
Consider that the various locations of a railway vehicle are subject to different magnitudes of shock, vibration, and temperature extremes. Standard EN 61373 establishes a set of distinct locations and corresponding tolerance categories for railway vehicles with single- or dual-level suspension, the latter being most common (Figure 6).
Figure 6: The EN 61373 standard defines shock and vibration standards for different locations inside and outside the railway vehicle, shown here for vehicles with two-level suspension; undercarriage locations are the most challenging. (Image source: TRACO Power, modified by author)
All TRACO converters meet Category 1, Class A and Category 1, Class B standards for all zones above the axle, bogie (truck), and underframe in vehicles with two suspension levels. They achieve this using body encapsulation, heavy-duty pins for circuit-board electrical connections, mounting arrangements with retention screws, thermal shock testing beyond the simpler high- and low-temperature “soaks,” and attention to cooling modes, among other details.
Conclusion
Designers of railway power systems need reliable, versatile DC/DC converters that are compact, easy to manage and deploy, and capable of operating in harsh environments, despite a lengthy list of challenging electrical, thermal, and mechanical regulatory standards and mandates. As shown, the TRACO Power TEP 150UIR and TEP 200UIR families meet the challenges due to features that include a wide 12:1 input voltage range of 14 VDC to 160 VDC, a holdup pin to charge capacitors to supply energy during voltage dropouts, the ability to withstand surges, and numerous output voltage/current pairings, all in a single form factor.
Disclaimer: The opinions, beliefs, and viewpoints expressed by the various authors and/or forum participants on this website do not necessarily reflect the opinions, beliefs, and viewpoints of DigiKey or official policies of DigiKey.

